繁体
长辈版
无障碍浏览
加入收藏
政府信息公开首页
信息公开目录
信息公开指南
信息公开年报
信息公开制度
依申请公开
监督保障
您的位置:
首页
>
相山区文化旅游体育局(区广播电视新闻出版局)
>
行政权力运行
>
行政权力运行结果
>
行政确认
索
引
号:
003090160/202112-00021
组配分类:
行政确认
主题分类:
文化、广电、新闻出版
发布日期:
2021-12-23
发布机构:
相山区文化旅游体育局(区广播电视新闻出版局)
文
号:
名
称:
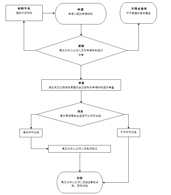
相山区文旅体局行政确认流程图
关
键
词:
相山区文旅体局行政确认流程图
字体大小:【
大
中
小
】
浏览次数:
信息来源: 相山区文化旅游体育局(区广播电视新闻出版局)
发布时间:2021-12-23 10:52