一、2025级本科生、研究生新生报到时间:
2025年9月11日14:30-9月13日17:30
二、报到地点
新生报到期间,学校在校内设立新生报到点(身份核验点):
滨湖校区新生报到迎新点分布图
滨湖校区设在明德广场两侧(文学院、数学与统计学院、历史文化旅游学院、经济与管理学院(商学院)、美术学院、计算机科学与技术学院、法学院、马克思主义学院、教育学院(教师教育学院)、人工智能学院等10个学院)

相山校区新生报到迎新点分布图
相山校区设在学海路两侧(物理与电子工程学院、化学与化工学院、外国语学院(区域国别学院)、体育学院(足球学院)、生命科学学院、音乐学院、能源科学与工程学院等7个学院)

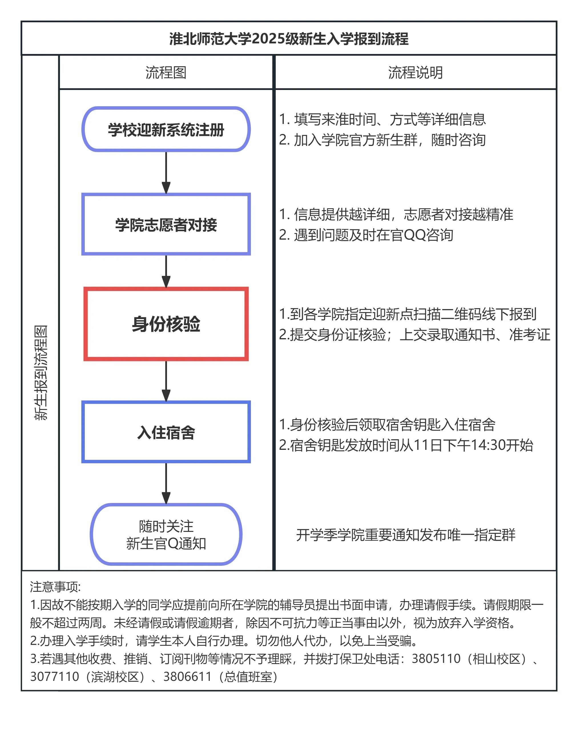
三、报到流程

四、接站安排
9月11日14:30-9月13日17:30学校在淮北火车站和长途客运汽车站设迎新接待点。校团委组织专职团干及学生志愿者在接待点负责新生接待(咨询)服务。
【到校方式】
◎除乘坐学校接站大巴外
淮北师范大学相山校区:
淮北火车站→打车至中门
淮北北火车站→打车至中门
徐州观音机场→机场巴士至淮北汽车站→打车至中门
淮北师范大学滨湖校区:
淮北火车站→打车至滨湖校区南门
淮北北火车站→打车至滨湖校区南门
徐州观音机场→机场巴士至淮北汽车站→打车至中门
五、特别提醒
◎迎新之际,请广大新生增强网络安全意识,保持高度警惕,谨防诈骗。各学院建立了官方唯一QQ迎新群,相关信息将在群发布。新生咨询与报到请直接与所在学院联系。
◎根据学校《关于维护校园交通安全实施“禁摩限电”的意见》,新生入校一律不得新购配置摩托车、电动车(包括电动滑板车、电动平衡车)等车辆,大家共同营造绿色、安全校园环境。
六、安全提示
交通安全:平安到校
◎出发前:查准校区,选官方交通;告亲友行程,网约车核信息、开行程分享。
◎路途中:行李不离身,护好证件;拒陌生人帮忙。
◎到校后:自驾听志愿者指挥停车,步行避施工区与车辆,不低头分心。
人身安全:防陌生风险
◎辨明身份:拒周边推销,遇“学长学姐”诱导缴费,先问辅导员,纠缠找安保。
◎保护隐私:不泄露身份证号等信息,不丢隐私单据;夜间不单独去偏僻处,外出将去向告知辅导员。
◎入住宿舍:查门窗锁完好,贵重物品锁柜;陌生人敲门先核身份,维修员需宿管确认,离开宿舍要锁门。
财务安全:守好钱物
◎缴纳学费:仅走学校指定渠道,拒私下转账和现金缴费,陌生催缴链接先核实。
◎管理财物:少带现金,生活费存校园卡并开提醒;现金分存,贵重设备贴标识、开定位。
◎谨防诈骗:拒“补通知书收费”“刷单” 等套路,要转账、透密码一律拒绝,被骗即报警。
天气安全:做好防护
◎控温防暑:11日-13日气温变化都在23—30℃区间,做好防晒、补水分、备防暑药;早晚搭薄外套防着凉。
◎防雨防滑:11日小雨、12日中雨,13日多云,带雨具、穿防滑鞋,户外遇雨不躲树下杆旁。
◎关注预警:常看天气预报,遇恶劣预警早防护、调行程。