繁体
长辈版
无障碍浏览
加入收藏
政府信息公开首页
信息公开目录
信息公开指南
信息公开年报
信息公开制度
依申请公开
监督保障
您的位置:
首页
>
相山区东山街道办事处
>
年度重点工作任务分解、执行及落实情况
索
引
号:
K16417084/202512-00004
组配分类:
年度重点工作任务分解、执行及落实情况
主题分类:
其他
发布日期:
2025-12-26
发布机构:
相山区东山街道办事处
文
号:
名
称:
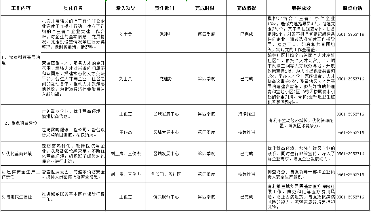
相山区东山街道2025年第四季度重点工作任务落实情况
关
键
词:
成文日期:
相山区东山街道2025年第四季度重点工作任务落实情况
字体大小:【
大
中
小
】
浏览次数:
信息来源: 相山区东山街道办事处
发布时间:2025-12-26 15:43